Time:2023-03-10 Click:211
谈到加密货币,游戏的名称就是尽可能多地积累比特币和以太币。它们被认为是加密市场中仅有的两种蓝筹资产,并且最有可能长期存在。
但是短期呢?以太坊的下一步是什么,你为什么要关心?
以太坊是上一个牛市周期中的最大赢家之一。从 2020 年 3 月的 80 美元上涨到 2021 年 11 月的近 5,000 美元。即使取得了令人难以置信的成功,加密市场中的许多人在上一个牛市周期中仍然感到失望。有人预测以太坊将如何飙升至 1 万美元。一些最大的以太坊支持者甚至预测价格会达到 2 万美元甚至更高。然而,价格从未达到那些天文数字。相反,2022 年是令人失望的一年,而且不仅仅是以太坊。比特币也没有达到许多人一直期待的高价格预测。
我们只能怪自己。2022 年是自我造成错误的一年,也是由于不负责任的杠杆和借贷而导致破产的多米诺骨牌级联的一年。这让许多人怀疑加密货币市场是否能够从中幸存下来。然而,让我告诉你为什么所有这些让我更加看好以太坊的未来。

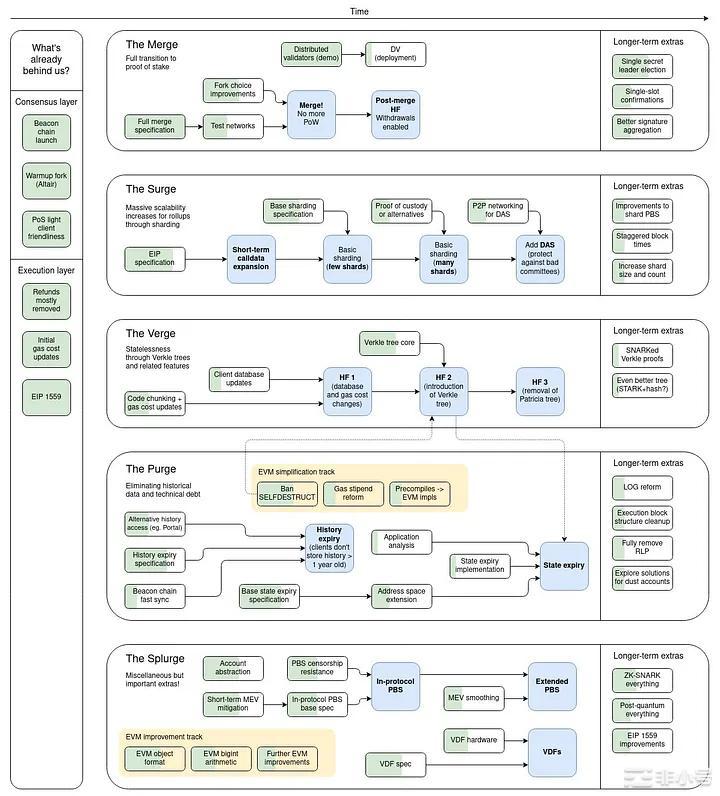
以太坊地平线上出现的第一个大项目是上海升级。虽然这可能不会对 ETH 的价格产生立竿见影的影响,但让我告诉你为什么它会极大地提升人们对该平台的信心。这样做的原因是,上海最终将允许锁定其 ETH 的用户在不确定的时间段内投入以太坊 2.0,最终退出。
这意味着只有以太坊最大的支持者才会将他们的 ETH 锁定在抵押中,因为他们真的相信升级会顺利进行。确实存在出现问题或我们永远无法退出的风险。最终解锁提款功能将为以太坊带来更多用户。特别是考虑到加密借贷市场的现状。目前可能没有更好的选择,可以用蓝筹资产在加密市场赚取被动收入。
二层协议

展望未来,第 2 层将成为以太坊上的大事。类似于在银行拥有支票账户和储蓄账户。您将在第 2 层执行日常交易,例如 Optimism 或 Arbitrum。然后,您将在第 1 层与以太坊进行特殊或大额交易。
使用第 2 层的好处是它们将使交易更快、更便宜。这意味着 ETH 生态系统将突然变得更加实惠和可行,供所有人使用。在采用和开发方面,ETH 生态系统在加密领域是无与伦比的。但是在上一个牛市周期中,汽油费失控了。在某些情况下,费用高达数百甚至数千美元。
就在几周前,Coinbase 宣布他们正在使用名为 BASE 的 Optimism 创建自己的第 2 层。这应该是加密货币市场走向何方的明确信号。
对于似乎永远存在的事情,有传言称有 Arbitrum 空投。一旦空投和代币最终发布,它们可能成为点燃整个市场的燃料。类似于 Uniswap 空投如何在比特币达到新高之前重新点燃空投并向加密货币市场收费。

很多人忘记了,2020 年的 DeFi 夏季是第一个因素,或许不仅导致以太坊价格上涨,甚至有人声称它是整个牛市的开始。从那以后,由于以太坊上疯狂的汽油费,DeFi 的炒作明显放缓,但现在第 2 层帮助 ETH 最终扩大规模并变得负担得起。也由于我们在 2022 年看到的腐败破产。我相信这些将是导致 DeFi 变得越来越大的原因。虽然很多人在去年的贷款危机中受到了伤害。DeFi 市场很好。这是一项测试,它以优异的成绩通过了测试。

以太坊合并到权益证明区块链 EIP 1559 以及上海更新只是 ETH 即将发生的事情的开始。未来的升级将使第 2 层费用减少近 10 倍,将有助于第 1 层进一步扩展,并有助于提高安全性和去信任度。我们只看到了以太坊未来潜力的一瞥
至于未来以太坊的价格,谁也说不准。
上一个周期的价格达到了近 5000 美元,这是因为它在其发展路线图中太早了,并且由于高昂的GAS费而受到阻碍。一旦这些情况继续改善并继续前进,天空就是以太坊的极限。
文章就到这里了,我会在交流群做更仔细的分析,如果想加入我的圈子,请直接联系,公众号(蟹老板的进击之路)