Time:2022-10-12 Click:372
美国 CPI 没有减速的迹象,美国 1 年期国债收益率现在超过 4.1%,几乎与 ETH 抵押收益率相同。1 年期国债上一次达到 4.1% 是在 2007 年。宏观环境多年来一直没有那么糟糕。你还想持有 ETH 还是只想赚取 4% 的美国国债收益率?你什么时候可以解锁你质押的 $ETH?一旦取消抵押机制可用,是否会出现大规模抛售?最后,下一次大更新“Sharding”什么时候会出现,解决以太坊的成本和速度问题,使其成为真正的“世界计算机”?

在短期内,宏观环境、利率、市场流动性和叙事都会影响资产价格。如果美国的通胀没有达到顶峰,而美联储继续收紧货币政策,我们很可能肯定会看到更低的 ETH 价格。但是,资产的价格最终取决于供求关系。如果需求超过供应,无论我们所处的宏观环境如何,价格都会上涨。
对 $ETH 的需求来自两个来源。一是投资配置需求。ETH 价格从 4,500 美元左右的历史高位下跌了 70% 以上,这影响了加密投资者的心理,而未实现的巨额亏损可能会阻止他们增持更多的 ETH。然而,$ETH 仍然是一个新兴的资产类别,几乎没有被分配到传统投资者的投资组合中。随着加密货币的重要性和采用率越来越高,传统投资者、机构投资者和家族办公室预计将开始将 ETH 分配到他们的投资组合中。
ESG(环境、社会和治理)考虑因素对养老基金和保险公司等机构投资者很重要。合并之前的以太坊 PoW 区块链具有巨大的能耗,阻止了他们考虑投资比特币或 PoW 以太坊。随着 Merge 的完成,以太坊 99.95% 的能耗降低,以实现实用的 PoS 共识,重新吸引了曾经有 ESG 顾虑的机构投资者,Merge 彻底改变了 Ether 对机构的投资案例。
其次,对以太坊gas使用的需求。$ETH 用于支付以太坊的汽油费,以太坊网络上发生的更多交易导致对 $ETH 的更多需求。用户必须定期回购 $ETH 花费,否则他们将没有代币来支付交易的汽油费。自 EIP-1559 于 2021 年 8 月实施以来,70% 的 gas 费用被烧毁。这将支付gas费对$ETH的需求与$ETH的流通供应联系起来。如果交易多,gas 支付会消耗更多的$ETH,循环供应中燃烧更多的$ETH,用户需要更频繁地回购$ETH。好消息是,以太坊的每日交易量在这个深度熊市中表现良好。

合并后 $ETH 的新发行量急剧下降。在合并之前已经对此进行了深入讨论。现在,经过一周的合并,现实是什么样的?
从合并到 9 月 28 日,发行了 8,320 美元的 ETH,而如果没有发生合并,则发行了超过 160,000 美元的 ETH。
合并后的年化供应变化为 0.2%,如果合并没有发生,这个数字将为 3.79%。

按照目前的速度,每年发行 60.3 万美元 ETH,每年销毁 43 万枚,净供应量仅增长 0.14%。
通货紧缩的 $ETH,我们快到了。
大约有 1400 万美元的 ETH 质押,价值约 200 亿美元。提现功能预计将在即将到来的以太坊上海更新中激活。时间尚不清楚,但总体预期是在 2023 年初。
提款的激活不会导致 $ETH 的抛售:
据Nansen估计,70% 的质押 $ETH 以高于其当前价值(1,700 美元)的价格购买。考虑到他们之前决定在不知道何时可以解锁的情况下质押他们的 $ETH,Stakers 不太可能亏本出售,大概他们都是长期持有者。
提款队列旨在防止大量抛售质押的 $ETH。每个时期只有 6 个验证者(每个验证者 32 美元 ETH)可以退出(每 6.4 分钟,因此每天 1,350 个,或者在超过 1,340 万美元质押的 ETH 中每天只有 43,200 美元)
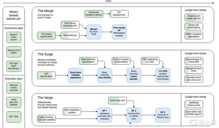
绘制了以太坊未来更新的图。合并后,以太坊进入 Surge 阶段。
之所以称为 Surge,是因为这是指使用 Sharding 的以太坊计算能力和速度的激增。

您可能听说过“sharding”、“danksharding”和“proto-danksharding”,但完全不知道这些奇怪的术语是什么意思。它们都是分片,一种常用的扩展数据库的技术。Danksharding 是指以太坊核心贡献者 Dankrad Feist 提出的一种分片。proto-danksharding 添加了以太坊研究员 Proto Lambda 的名字。
目前的计划是将以太坊区块链拆分为 64 个分片链。每个分片链都有一个的状态,这意味着节点将存储账户余额和智能合约代码的子集,并处理总交易的一部分。这将使吞吐量从每秒 13 笔交易大大提高到 Vitalik Buterin 声称的每秒 100,000 笔交易,使以太坊能够成为真正的“世界计算机”。
短期内,我们可能会看到更大的市场波动。从宏观上看,“大缓和”时期已经结束,我们正在进入“”阶段。在这样一个不确定的时期,我们需要更多的信念和长远的眼光,而不是只关注短期得失。我对以太坊有信心,我希望这篇文章也能对你们有所帮助。
希望这篇文章对大家有一定的帮助。
在加密行业你想抓住下一波牛市机会你得有一个优质圈子,大家就能抱团取暖,保持洞察力。如果只是你一个人,四顾茫然,发现一个人都没有,想在这个行业里面坚持下来其实是很难的。
打铁还需自身硬,提升认知才能穿越牛熊。如果你对区块链,潜力币,优质一级市场项目,等等感兴趣,欢迎进社群学习!
公众号——蟹老板的进击之路